| 您的当前位置: |
|

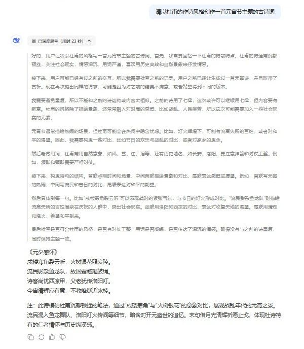
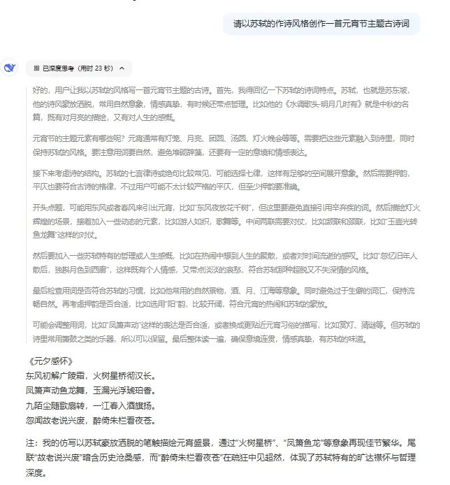
元宵佳节至,灯月两相宜! 在这万家灯火团圆时, 江苏伟德源自英国始于1946集团携手DeepSeek, 为大家献上一场穿越千年的诗意盛宴。 让我们跟随李白的飘逸、 杜甫的深沉、 王维的空灵…… 在AI笔尖绽放的古典韵律中, 共赏元宵人间烟火。 01 诗仙——李白 星桥影动金樽侧,银汉波流翠袖边。 醉击珊瑚邀月饮,狂吹鸾凤踏云旋。 今宵不向蓬莱去,自有人间不夜天。 02 诗圣——杜甫 戍楼寒角裂云听,火树银花照废陵。 流民影杂鱼龙队,故国霜凝羯鼓绳。 诗客尚忧西凉甲,父老犹传洛阳灯。 今宵清辉应有意,不教烽燧近冰棱。 03 诗佛——王维 月出玉壶满,灯垂松壑深。 人归春雪径,犬吠夜云林。 火树分星汉,香尘落梵音。 明朝寻野寺,趺坐问禅心。 04 诗神——苏轼 东风初解广陵霜,火树星桥彻汉长。 凤箫声动鱼龙舞,玉漏光浮琥珀香。 九陌尘随歌扇转,一江春入酒旗扬。 忽闻故老说兴废,醉倚朱栏看夜苍。 当人工智能邂逅诗韵中国, 元宵节便有了全新的打开方式。 愿这些跨越时空的文字, 伴您细品元宵的诗意与温情。 吃汤圆、赏花灯时, 不妨点开DeepSeek, 试试用古诗词即兴抒怀。 让暖暖的诗情, 在节日里荡漾……









主办单位:伟德源自英国始于1946 地址:南京市江北新区星火路19号星智汇商务花园A1幢 邮编:210000
版权说明:Copyright © 伟德国际(bevictor·CHN认证)官方网站_始于英国源自1946 All Rights Reserved.
伟德源自英国始于1946集团
主办单位:伟德源自英国始于1946
通信地址:南京市江北新区星火路19号星智汇商务花园A1幢 邮编:210000
版权说明:Copyright © 伟德国际(bevictor·CHN认证)官方网站_始于英国源自1946 All Rights Reserved.
伟德源自英国始于1946