| 您的当前位置: |
|
2024年底,已经有40%城投退出融资平台序列;按99号文要求,退出重点省份需要融资平台数量压降75%。预计2025年将是退平台的大年。
从2024年9月26日,浙江省绍兴市四家平台宣布拟退出融资平台名单,公开征求债权人同意;同日,江苏双溪实业有限公司也宣布,根据公司经营发展需要,拟申请退出融资平台监管名录。本轮退名单拉开序幕。

01
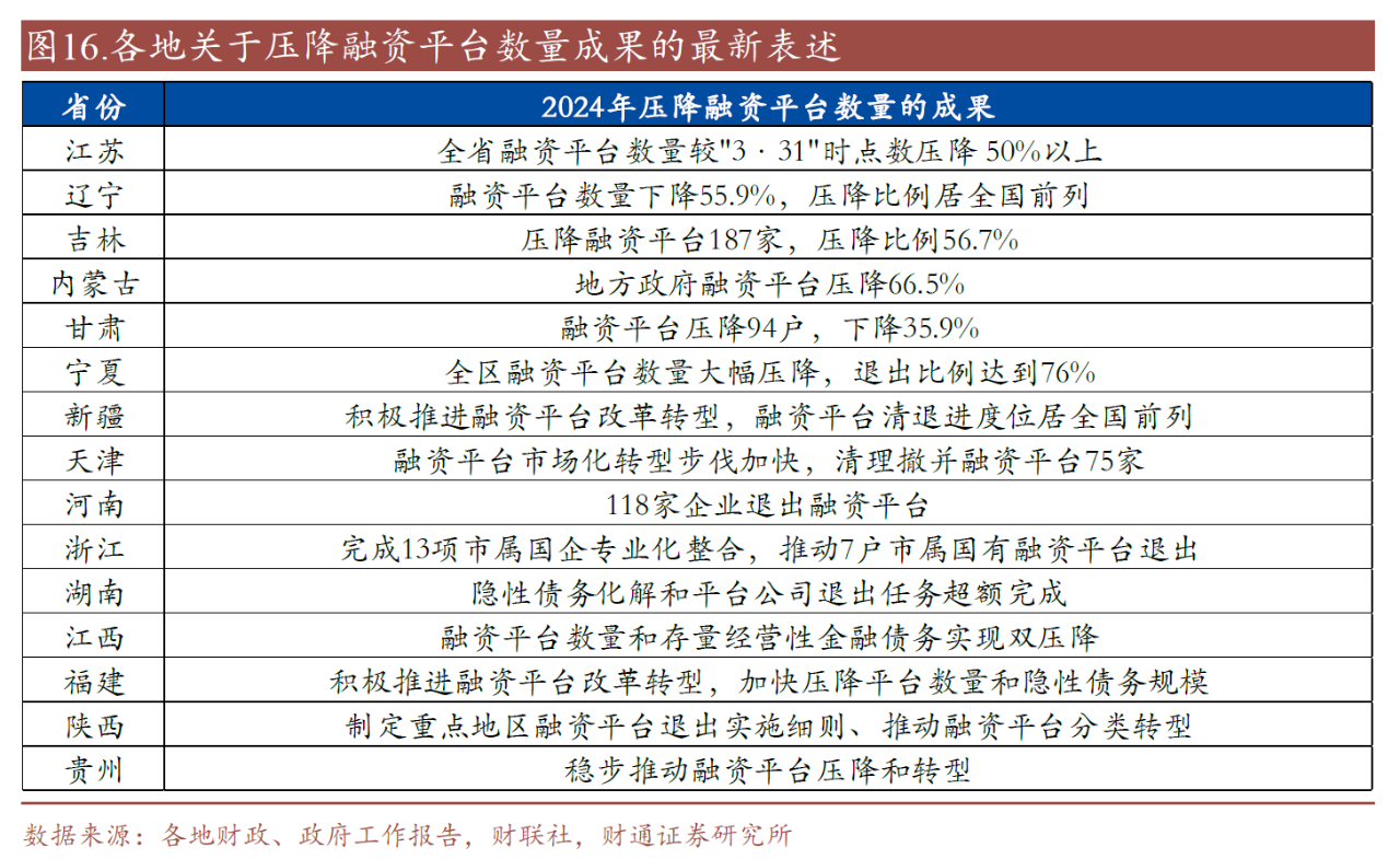
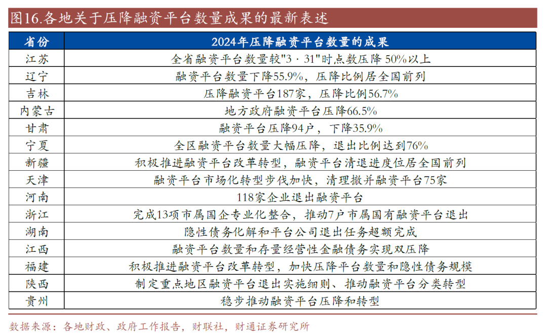
城投退名单进展如何? 截至目前,公开就拟退出融资平台名单征求2/3金融债权人同意或明确声明隐债清零退出名单的主体共42家,以区县级平台为主,主要分布在湖南、浙江、山东等省份,其中发债主体占比60%,非发债主体占比40%。 但实际的退名单进度远远快于公开公告能观察到进度。 2025年3月6日下午,十四届全国人大三次会议新闻发布会上,央行行长潘功胜表示:到2024年末,与2023年初相比较,约有40%的地方政府融资平台通过市场退出、市场化转型等方式退出了融资平台的序列。到2024年末,融资平台经营性金融债务的规模是14.8万亿,较2023年初下降25%左右,这些经营性债务中的约四分之三集中在东中部的经济大省,自身的化债能力很强。 财政部部长蓝佛安亦表示:“从去年四季度的情况来看,置换政策实施后,平台减少了4680家,占全年减少总数的三分之二以上。” 从2024年各地政府工作报告和财政预算报告的表述中也可以看出,2024年各省份退名单工作均取得了显著成果。如江苏、辽宁、吉林、内蒙古、宁夏等省份都明确指出融资平台压降比例超过50%。 此外,化债“99号文”出台,重点省份退平台的标准和进度得以明确。根据“99号文”执行进度标准,在2025年底、2026年底融资平台数量分别较2023年3月底累计压降不低于75%、90%,且2027年6月底前实现融资平台全部退出。 在12个重点省份中,已有宁夏和内蒙古在政府工作报告中明确提出近期退出重点省份计划。 2025年1月22日,内蒙古财政厅债务管理处处长表示“我区有望率先退出债务重点省份”。内蒙古也在预算报告中特别提及“自治区化债工作取得突破性进展,有望率先退出高风险省份。化债工作得到财政部高度认可和肯定,作为唯一介绍化债经验的省份在全国财政工作会上交流发言”。 2月18日,宁夏在全区财政工作会议中提出要“要防风险与促发展并重,更加积极主动化解债务,加快退出高风险省份”。宁夏在预算报告中也表示,2025年将“积极推动我区退出债务高风险省份”。 由此外推,其余重点省份退名单进程也正在加速推进中。 2025年,多地依然把压降融资平台数量、推动融资平台退出与转型作为化债工作的重点。150号文明确提出:退平台时间不晚于2027年6月末,各省根据化债情况,地方政府可能会提前退平台的时间要求,预计2025年将会是各地城投融资平台“退名单”的大年。 02 退平台后,融资政迎来新变化 “一揽子化债”方案以来,以“35号文”为核心,围绕其出台了多项“补丁”文件细化有关要求。总览各文件,与城投债融资限制相关的内容包括差异化限制新增融资、限制项目投资、债券审批要求、退平台解除融资限制等方面。以“35号文”作为基础文件,“47号文”致力于从根本上控制高风险地区的投资项目扩张,“14号文”推动适用区域扩容,“134号文”明确限制新增境外债并初步提出退平台后的相关管理措施,“150号文”进一步明确退平台时间和条件,“226号文”敦促合规化债。“99号文”作为第6个补丁文件,明确了退出重点地区的路径,同时对退出平台之后的要求进一步说明。 融资与投资空间的打开是确定性方向。2025年政府工作报告中提到“在发展中化债、在化债中发展”、“动态调整债务高风险地区名单,支持打开新的投资空间”等内容,表明对发展的重视程度有所提升,一定程度上释放了支持主动发展,减少城投融资限制的信号。 目前融资政策仍然偏严。退出名单后,发债主体新增债券融资仍需要满足协会和交易所的资产、现金流等相关要求,甚至还需要新增地方政府配合,但偿还利息、新增额度等的限制放松是可以有所期待的。银行贷款方面,提级审批、流贷新增等预计都将有所放松。 结合实际融资情况观察来看,目前名单内主体的融资仍偏严,退出名单后的融资政策宽松值得期待。 1.债券融资方面,名单内城投新增债券融资限制仍非常严格,新增极少见。名单外城投,仍需要地方政府配合,才能获得相关融资。名单内城投的境外债融资新增同样受到严格限制,而境外债转回境内发行则受到资金出境的影响,实际落地困难重重。 退出名单后,主体的债券融资仍然需要满足协会和交易所的资产、现金流等相关要求,甚至还需要新增地方政府配合,但偿还利息、新增额度等的限制是可以有所期待的。 2.银行贷款方面,名单内主体项目贷对项目审核较为严格,可能涉及提级审批;流贷严禁名单内主体新增,需要适当转圜。退名单后,提级审批、流贷新增等预计都将有所放松。 3.非标融资方面,实际一直没有完全禁止,实际可以通过各种转圜实现融资,退名单前后变化不大。




来源:固收彬法、睿立方咨询、苏智院
主办单位:伟德源自英国始于1946 地址:南京市江北新区星火路19号星智汇商务花园A1幢 邮编:210000
版权说明:Copyright © 伟德国际(bevictor·CHN认证)官方网站_始于英国源自1946 All Rights Reserved.
伟德源自英国始于1946集团
主办单位:伟德源自英国始于1946
通信地址:南京市江北新区星火路19号星智汇商务花园A1幢 邮编:210000
版权说明:Copyright © 伟德国际(bevictor·CHN认证)官方网站_始于英国源自1946 All Rights Reserved.
伟德源自英国始于1946