| 您的当前位置: |
|
导读
2024年3月5日,“低空经济”首次被明确写入全国两会的政府工作报告中。 在3月27日,由工业和信息化部、科学技术部、财政部以及中国民用航空局联合印发的《通用航空装备创新应用实施方案(2024—2030年)》中。 这也进一步强调了低空经济的重要性,并设定了到2030年推动其形成万亿级市场规模的宏伟目标。 2024年12月27日,国家“低空经济发展司”正式成立,主要负责拟订并组织实施低空经济发展战略、中长期发展规划,提出有关政策建议,协调有关重大问题等。 可以预见,未来3~5年将是布局低空经济的黄金窗口期。地方政府需抢抓政策红利,以“基础设施筑底、应用场景造血、产业链生态赋能”为核心逻辑,打造兼具社会价值与经济效益的标杆项目。 本文以专项债视角,解读低空产业发展落地的可能性和可行性,供参考。
发展低空经济,是以习近平同志为核心的党中央作出的战略部署。

01 低空经济项目专项债支持措施 (一)“低空经济”列入正面清单 2024年12月,国务院办公厅印发《关于优化完善地方政府专项债券管理机制的意见》,将低空经济列入地方政府专项债券发行“正面清单”; 将低空经济、量子科技、商业航天等新兴产业基础设施算力设备及辅助设备基础设施等纳入专项债券用作项目资本金范围。 低空经济明确成为专项债的支持领域,这意味着低空经济相关项目有机会获得专项债券资金作为项目启动的关键资本金,为该领域的发展奠定了资金保障。 值得强调的是,低空经济、商业航天等产业是发展新质生产力的重要引擎,也是当前国内多项政策普遍关注的重点内容; 以“正面清单”的方式将上述产业的基础设施建设纳入专项债券用作项目资本金范围,不仅能引导地方相关部门推出更多新兴产业领域的项目,还能提高专项债券的使用效率和灵活性,加快释放积极财政政策效能。 此前,许多低空经济项目受限于资金筹集难度,前期投入非常有限,如今专项债的助力将有效破解这一困境; 推动诸如低空飞行服务站建设、小型通航机场扩建等基础设施项目快速上马,为低空经济产业发展筑牢根基。
额度分配管理上的优化,也让低空经济受益颇多。
坚持正向激励原则,统筹考量重大战略与项目支出需求,部分聚焦低空经济发展且项目准备充分、投资效率高、资金使用效益良好的地区,将更有可能获得充足的专项债券额度倾斜。
可用作项目资本金的专项债券规模上限由该省份用于项目建设专项债券规模的25%提高至30%。
这促使各地积极谋划低空经济蓝图,精心筹备项目,形成你追我赶发展低空经济的良好局面,让资源精准流向低空经济最急需之处。
(三)自审自发及绿色通道便利
从项目审核和管理机制看,“自审自发”试点省市(北京市、上海市、江苏省、浙江省(含宁波市)、安徽省、福建省(含厦门市)、山东省(含青岛市)、湖南省、广东省(含深圳市)、四川省、河北雄安新区)及“绿色通道”等创新模式,为低空经济项目加速落地提供便利。
“自审自发”试点地区的低空经济重点项目,无需繁琐上报国家部委审核,经省级政府把关后即可迅速组织发行专项债券,大大缩短项目筹备周期,抢占市场先机。
对于其他非试点省份的在建低空经济项目续发债券,同样无需重新申报,审核“绿色通道”畅行无阻,保障项目资金链稳定,持续推动建设进程。
(四)审批权下放及项目推进
1.审批权下放
此前,一直由国家发改委和财政部共同审核的地方政府专项债券项目,或将下放至浙江、广东等部分试点省份给予省级政府审核自主权。
2.项目推进
基于专项债审核下放和投资项目偏好,预计2025年低空经济项目,尤其是低空基建,有望进入爆发阶段。专项债券的支持将成为推动该领域发展的重要力量。
02 低空专项债项目谋划的适用领域
(一)交通基础设施

(二)能源
低空经济涉及新能源航空器能源基础设施,包括电动飞机充换电设施、氢能源飞行器加氢站。

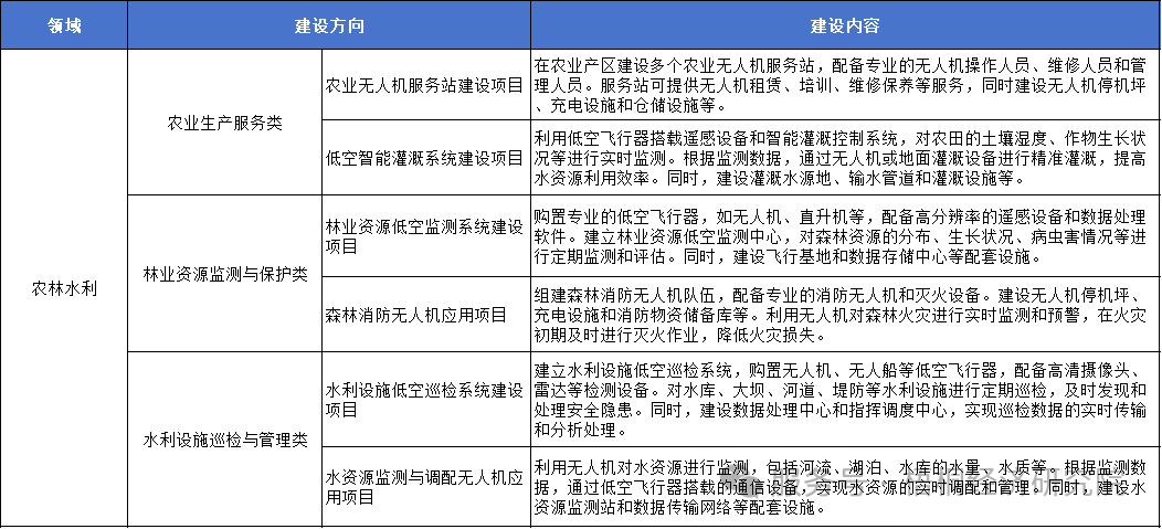
(三)农林水利
低空经济涉及该领域多个类型项目,例如:农业生产服务;林业资源监测与保护;水利设施巡检与管理等。

(四)生态环保
低空经济涉结合生态环保主要体现在不同应用场景,例如重点流域水环境治理、生态修复等。
同时,低空经济飞行器多使用电能或氢能源,因此符合生态环保领域中的绿色低碳交通工具更新项目。

(五)社会事业
低空经济涉及社会事业,主要为文化旅游及实训基地等就业服务设施两个方面。
其中,文化旅游包含空中游览、航拍摄影、空中广告、航空表演、私人飞行等多角度,可以深度结合现有景区基础设施,进行游览体验提升改造。
其次,在实训基地等就业服务设施方面,低空经济将会派生出很多的学习内容。
例如:飞行培训、驾驶证考证服务等飞行学习,部件维修、机体维修等维修、保养、检测类学习内容。
此类别因商业性质较重,需要着重考虑专项债的公益性,以免不符合专项债申报,公益性和收益性并重的要求。

(六)城乡冷链等物流基础设施
物流行业,是低空经济的主要发力场景。
因此,该领域结合低空经济可以派生出众多项目内容。例如:物流枢纽(涉及飞行器设备采购、飞行器起降点建设等)、应急物资仓储与运输等。

(七)市政和产业园区基础设施
产业园区建设是实现低空经济的基础,形成一批以低空经济为产业发展方向的产业园区,是推动低空经济发展的主要力量。

(八)新型基础设施
低空经济在实际应用过程中,将会使用大量数据,同时也将产生大量数据,形成具备一定经济规模的数字资产。
因此,第五代移动通信(5G)融合应用设施、云计算、数据中心等领域都可以与低空经济深度融合。

03 低空经济产业落地关键举措
(一)加快低空经济发展顶层设计
地方政府应根据当地资源禀赋、经济基础及市场需求,制定低空经济产业发展规划,明确产业发展定位、重点方向、空间布局及阶段性目标。
同时,应加强与省级层面低空经济发展相关规划的衔接,地方项目纳入省级规划会大大增加专项债成功概率。
另外,各地应早准备早谋划,结合特色提前谋划,在谋划项目时,围绕低空经济全产业链,首选基础设施建设类;
此类项目是低空经济发展司支持的,同时也是低空发展的基础性项目,其次谋划场景运营类项目。
(二)积极布局低空经济前置项目
随着无人机应用范围不断扩大,无人机扰航、非法入侵、恶意攻击等问题逐渐显现。
高铁站及沿线、储油炼油设施、物资仓库等重要经济目标,政府机构、军事禁区、监狱等重要政治军事目标;以及重大活动人群聚集区域,均需要加强无人机低空防护,防止无人机违规飞行对其带来的安全隐患。
因此,地方政府发展低空经济,应前置建设一套集无人机侦测、定向定位、防御、反制在内的无人机低空安防系统。
无人机空域划分与管制是无人机低空安防重要举措。根据《无人驾驶航空器飞行管理暂行条例》,国家根据需要划设无人驾驶航空器管制空域。
在真高120米以上空域,空中禁区、空中限制区以及周边空域,军用航空超低空飞行空域,以及下列区域上方的空域应当划设为管制空域。
表:无人机空域管控范围一览表

项目需提前取得军方或民航部门空域使用许可,否则可能被“一票否决”。
管制空域的具体范围由各级空中交通管理机构按照国家空中交通管理领导机构的规定确定,由设区的市级以上人民政府公布,由民用航空管理部门和承担相应职责的单位发布航行情报。
未经空中交通管理机构批准,不得在管制空域内实施无人驾驶航空器飞行活动。管制空域范围以外的空域为微型、轻型、小型无人驾驶航空器的适飞空域。
无人驾驶航空器原则上应当与有人驾驶航空器隔离飞行,经空中交通管理机构批准,可以进行融合飞行。
(三)实施无人机空域管理和服务平台建设
低空飞行监管和服务,是区域低空飞行服务保障体系的关键组成部分,低空飞行服务保障体系又是支撑低空经济高质量发展的基础保障,因此有必要建设一个无人机空域管理和服务平台。
作为低空飞行指挥“大脑”,无人机空域管理和服务平台提供低空飞行监管服务,并为运营企业提供航线规划和飞行情报服务,构建无人机低空飞行集“管、服一体”的指挥调度平台。
空域管理和服务平台功能具体包括空域动态管理、设备身份识别、飞行航迹秒级管理、违规飞行实时预警、冲突风险主动规避等。
(四)深入挖掘和拓展应用场景
政府可以推动低空经济在农业、物流、旅游等领域的应用场景拓展。
例如,在城市,针对高楼消防与救援难题,规划低空消防无人机与救援直升机的应用,提升应急效率。
山区等特殊区域可研究利用低空飞行器进行资源勘探、森林防火监测及物资运输。
结合文旅资源,开发古迹观光飞行、民俗活动直播等项目,为文旅产业增添新亮点,以特色应用准确对接地域需求,创造价值。
在农业领域,利用无人机进行病虫害防治和农产品运输,推广植保无人机应用,实现精细化、智能化管理,助力农业现代化;在物流领域;利用无人机进行短途配送,开辟低空货运航线,构建一体化物流网络,提升配送效率。通过多领域拓展,构建低空经济多元化发展格局。
04 地方债包装低空经济项目的步骤和策略
地方债包装低空经济项目的步骤,主要包括以下几个关键环节:
——项目选择与定位
首先,选择符合政策支持且具有收益性的项目类型。低空经济项目通常涉及航空器制造、飞行培训、空中旅游、物流运输等领域。
优先选择那些能够与地方政府战略规划相契合的项目,如支持地方新兴产业发展、促进就业和经济增长的项目。
——收益结构设计
设计合理的收益结构是项目成功的关键。低空经济项目可以通过多种收益来源来确保项目的财务可持续性。
例如,飞行培训收入、空中旅游门票收入、物流运输费用等。确保收益来源多样化,避免单一依赖风险。
收益来源可以包括土地出让收入、经营性收入(如票务、租金)和关联资源收益(如周边土地增值)。
例如,某低空文旅项目通过“门票收入+周边商业租金+政府补贴”的组合设计,覆盖本息1.3倍。
——申报材料准备
编制详细的申报材料,包括项目可行性研究报告、收益与融资平衡方案、第三方财务评估报告等。
收益测算需精确到年度,并提供详细的数据来源和合理依据。确保项目对地方经济的拉动作用和就业贡献得到充分体现。
——政府沟通与第三方合作
提前与地方政府相关部门(如财政、发改部门)沟通,确保项目纳入储备库。
同时,联合咨询公司、会计师事务所等第三方机构,提升材料的专业度和可信度。
——风险评估与政策合规
在项目规划阶段,对收益进行合理预估,确保收益能够覆盖债券本息。避免夸大收益预测,提供行业报告或历史数据支撑。
同时,确保项目符合地方政府的相关政策和规划,避免政策风险。
05 全国低空经济专项债发行情况
据不完全统计,截至2024年末,涉及低空经济建设内容的专项债项目,已发行26个,项目总投资193.28亿元,发行专项债券金额合计53.95亿元,占总投资约28%。
从建设领域看,主要集中在低空产业园及基础设施建设领域,占比超过了90%。其他类涉及教育培训、文旅等,占比10%。
从地域分布看,四川省(5个项目):集中在自贡航空产业园,涉及无人机生产、创新中心等配套建设,总投资38.42亿元,占全国19.9%。
广东省(4个项目):形成恩平、韶关等工业园低空经济片区,总投资16.15亿元,专项债融资4.03亿元。
江西省/河南省(各3个项目):江西聚焦无人机厂房与分宜产业园;河南布局安阳试飞场和5G技术基地,两省专项债融资分别达5.45亿、3.85亿。
其他重点省份:湖北省(竹山冷链物流+华中飞行器基地)、湖南省(最大单体项目47.13亿)、浙江省(职业教育+起降工程)形成差异化布局。
06 低空经济专项债项目案例分析
(一)湖南省低空经济产业园基础设施项目
湖南省低空经济产业园基础设施项目是全国首个全域低空空域管理改革试点省份的重点项目,具有重要示范意义。
该项目拟发行专项债券总计250000万元,截至2024年6月5日,已累计发行81000万元,发行利率为3.08%,期限为30年。

建设内容: 通航制造标准厂房:为通航企业提供生产制造空间,满足无人机、eVTOL等低空飞行器的组装与测试需求。 研发孵化园:支持低空经济相关技术的研发与创新,打造集科研、孵化、中试于一体的创新平台。 配套基础设施:完善园区的交通、能源、通信等基础设施,提升园区的整体运营效率。 低空通航短途交通运输和公共交通运输航线:构建低空交通网络,推动低空旅游、应急救援等应用场景的落地。 无人机管控云平台:建设无人机管控云平台,实现对低空飞行器的实时监控与管理,保障飞行安全。 5G空域技术联合实验室:与国家空域技术重点实验室联合建设5G空域技术联合实验室,为试验区建设提供空域技术支持。 无人机产业孵化器:建设占地40亩、建筑面积5.26万平方米的无人机产业孵化器,包括标准化厂房和配套服务设施。 收益分析:项目预计运营收益为855822.44万元,债券及银行融资本息合计624150万元,相关收益对融资本息的覆盖倍数为1.37倍,还本付息违约风险较小,符合专项债发行要求。 (二)广东省韶关市新丰县产业转移工业园区低空经济片区项目 项目总投:项目预计总投资约5亿元,专项债申请额37500万元。首次发行为2024年6月,已发行金额5000万元。 建设内容:该项目主要涉及产业园区基础设施,主要打造低空经济智能化数字化综合平台,建设低空飞行器管理中心、运营中心、测试中心、培训中心、数据中心等;建设新丰县三类通用机场项目,总占地约350亩。 规划选址一:在新丰县丰城街道雪山梅仔坪,距离县城约10公里,占地面积约200亩; 规划选址二:新丰县丰城街道横江村,距离县城约3公里,占地面积约150亩,包括建设30*300米的跑道、停机坪、机库及相关配套的指挥、通讯和后勤保障及办公用房等基础设施;建设低空综合文旅项目,打造以低空飞行立体游览与多种体验的旅游产品为卖点的低空旅游基地、航空飞行营地、研学实践活动基地等。 (三)北关区5G泛在低空技术应用示范基地建设项目 项目领域为新型基础设施建设项目,项目占地80.3亩,建筑面积9万平方米,总投资35017.23万元。截至2024年09月25日,该项目共发行7批次,累计发行金额24000万元,发行期限15年,本息覆盖倍数为1.37。 主要建设内容包括:5G泛在低空测试基地、5G无人机管控云平台、5G模组研发生产、5G无人机终端产品研发制造、5G终端产品电磁兼容和环境实验室及配套的生活设施、研发生产设施和研发办公设施等。 收入来源:厂房租赁收入、5G云管控平台收入、5G低空应用测试空域收入、电磁兼容检测收入、环境实验室检测收入。
附:我国低空试点城市产业发展优势和发展方向
2024年底,中央空管委在部分城市开展eVTOL(电动垂直起降航空器)试点。分别为合肥、杭州、深圳、广州、苏州、成都、重庆等城市。
试点文件对航线和区域进行了详细规划,并授权部分地方政府管理600米以下空域。这些城市将成为未来低空经济发展的核心区域。
下表为试点城市的发展优势和产业发展方向,可以参考借鉴。
表:我国低空试点城市发展优势和产业发展方向一览表

来源:梧桐经济研究院、飞行邦
主办单位:伟德源自英国始于1946 地址:南京市江北新区星火路19号星智汇商务花园A1幢 邮编:210000
版权说明:Copyright © 伟德国际(bevictor·CHN认证)官方网站_始于英国源自1946 All Rights Reserved.
伟德源自英国始于1946集团
主办单位:伟德源自英国始于1946
通信地址:南京市江北新区星火路19号星智汇商务花园A1幢 邮编:210000
版权说明:Copyright © 伟德国际(bevictor·CHN认证)官方网站_始于英国源自1946 All Rights Reserved.
伟德源自英国始于1946